Deltares is a leading independent institute for applied research and high-end consultancy, operating worldwide in the field of water and subsurface. More than 800 specialists develop innovative insights to make living safe, sustainable and economically successful. Through many collaborative missions, seminars and projects Deltares shares its breakthroughs on Flood Risk Management, Environment, Water and Subsoil Resources, Delta Infrastructure, Adaptive Delta Planning and advanced Software Products with the World Bank.
Through the Water Partnership Program (WPP, a joint partnership between the World Bank and the Governments of the Netherlands) Deltares has supported the World Bank in the Philippines by providing technical assistance on dredging operations in river basins, developing advanced flood inundation models (using Lidar datasets) meanwhile capacitating local engineers in advanced modeling techniques. Another project included a coastal engineering study to prevent flooding in Manila and carrying out detailed assessments on upgrading of pumping stations in Manila.
The following two examples of Technical Assistance projects in the Philippines illustrate great potential for water resources planning studies elsewhere.
Developing guidelines for river basin planning (2015 – 2016)
Growing demands for water coupled with increasing droughts and floods, degradation of river basins and climate change is leading to an increased need to manage water resources efficiently and effectively from a quantity and quality point of view. The increased pressure on water resources exacerbates conflict over competing uses of water for irrigation, hydropower, urban water supply, fisheries and the environment. There are more than 400 complex and unique river basins in the Philippines, including 18 major basins which are major drivers for economic development. Given the archipelagic nature and decentralized government structure of the country, a strong planning framework is required based on Integrated Water Resources Management (IWRM) principles and processes.
The IWRM guidelines as developed in this Deltares led WPP study will help realizing major reforms in the Water Sector. It was recognized that there is a need to: (1) Increase the capacity of the responsible government agencies in investment planning based on IWRM principles; (2) Develop high quality and consistent River Basin Plans to ensure that IWRM approaches in investment planning are adopted across the Philippines; and (3) Consolidate local experiences across the archipelago to understand differing issues, constraints and opportunities. Such a comprehensive, collaborative approach to water will help set clear and widely accepted priorities and provide a solid framework for planning, investment and implementation of effective, feasible and sustainable interventions now and in the future.
Usually, a project-based approach is followed in the Philippines. Such approach is straightforward and easy to implement. This approach does not consider the (positive and negative) interaction of the project with other projects. The interaction is taken into account when a package of projects is considered. However, the overall system is not yet integrated and not yet optimized. In a traditional master planning approach the projects are implemented as components of an integrated strategy. The implementation of the strategy includes an optimization of the various projects over the planning period which usually is between 15 and 40 years for which a cost-benefit analysis applies. However, such a master planning approach does not consider the long-term uncertainties that are involved in socio-economic developments and climate change. To avoid future regret a planning period of up to 100 years may need to be considered. As the life-time of most structural measures (dikes, floodways, reservoirs, etc.) are designed for a period of 50 – 100 years, it is wise to incorporate future uncertainties in boundary conditions in their designs and make them part of a dynamic strategy. The adaptive approach does not only tell us what to do now but also gives us directions on what to do when the conditions develop differently and as such alternative strategies need to be considered.
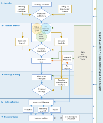
The IWRM guidelines identify five main steps in which the analysis should be carried out:
- Inception – sets the boundary conditions for the analysis
- Situation analysis – describes the present and future WR problems
- Strategy building – develops alternative strategies for decision making
- Action planning – prepares investments
- Implementation – actual implementation of measures, monitoring and guidance.
As part of the spiral character of IWRM there will automatically be a feedback from step V to step I.
The framework approach creates a consistent action plan which can be followed for all river basins in the Philippines. Unique is the fact that this framework includes the adaptive management approach as illustrated above. Another strong feature of the framework is the investment orientation and the early implementation of no / low regret measures. All existing major basins in the Philippines were reviewed on compliance with the proposed guidelines and possible improvements were suggested for updates of the plans which the World Bank is currently working on. These guidelines are also being used in World Bank projects in Myanmar and Manila Bay and India has also shown interest in the IWRM guidelines.
Economic Analysis Integrating Uncertainty into Adaptation Investment Decisions (2016 – present)
The second project, which is part of a larger Philippines Program for Climate Resilience (Risk Resiliency and Sustainability Program), is funded through the World Bank’s Climate Investment Fund. Through its national budgeting process, the Philippine Government has set the stage to more effectively identify, plan, budget, monitor and report its action on climate change. They are committed to decreasing the vulnerability of the country to natural hazards by decreasing exposure and enhancing adaptive capacity through e.g. increasing climate change resilience, reducing disaster risk, realize inclusive green and low carbon growth, enhancing natural ecosystems, and reduction of poverty. The World Bank is guiding and supervising this project.
Deltares has been asked to offer guidance that will help the government conduct economic analysis that takes into account future uncertainties. Key activities of this challenging project:
- identify a robust investment portfolio to address key climate risks in selected sites of 3 priority landscapes (coastal, forest/watershed and peri-urban areas) by assessing the conditions under which considered investment options provide no-/(low) regret options under uncertainty;
- estimate the order of magnitude of the investment needs at national-level to implement a robust investment portfolio to address key climate risks across the three priority landscapes (e.g. coastal, forest/watershed and peri-urban areas) under uncertainty; and
- develop methodological options and guidance (i.e. methodology and tools) for undertaking economic analyses of investment decisions and identifying robust investment portfolios under uncertainty and for guiding the application of this methodology for larger scale investments of the RRSP, which face considerable uncertainty.
Aim is to develop economic investment pathways, that show short term no regret investment portfolios and long term investment options under changing conditions. The investment options are evaluated and prioritized based on different criteria, such as cost-effectiveness and social-environmental outcomes, but also on flexibility and robustness, using the pathways approach.

In conclusion
The structured approaches presented have general applicability. However, to optimally take the local situation into account strong interaction is needed with government, local organizations and the private sector as well as advanced tools to enable the smooth implementation of the framework.
As an applied research institute, the success of Deltares can be measured in the extent to which its expert knowledge and tools can be used in and for society. It is realized, with deep appreciation, that often new knowledge and advanced tool developments originate from close cooperation efforts with the World Bank.
For more information: Tjitte Nauta – Regional Manager Asia (tjitte.nauta@deltares.nl)
You must be logged in to post a comment.